一、项目名称
2024年蕾丝视频
组织赴澳门科技大学&澳门大学暑期项目
二、项目外方高校
澳门科技大学、澳门大学
三、外方高校简介
澳门科技大学是一所位于中国澳门的私立国际化综合性研究型大学,为国际大学协会、亚太大学联合会、粤港澳高校联盟、中国高校行星科学联盟、苏港澳高校合作联盟、一流大学建设系列研讨会成员。澳门科技大学的生物学与生物化学、工程学、分子生物学与遗传学、计算机科学等7个学科位列ESI全球前1% 。
澳门大学是一所位于中国澳门的公立国际化综合性研究型大学,为中欧商校联盟、“一带一路”国际科学组织联盟、粤港澳高校联盟、粤港澳大湾区西岸科技创新和⼈才培养合作联盟创始成员和亚太高校书院联盟。澳门大学位列2024泰晤士高等教育世界大学排名193位,亚洲大学排名第33位,工程学、计算机科学、材料科学等十二个学科进入基本科学指标资料库(ESI)前1%之列。
四、项目日程
项目时间:8月12日-8月16日
澳门科技大学-澳门大学 |
日期 | 内容 | 住宿 |
第一天
| 抵达澳门,入住酒店 项目说明会,破冰活动 | 澳门 |
第二天 | 【专业课程】 澳门科技大学全天授课 晚间:【小组课题讨论】 | 澳门 |
第三天 | 【专业课程】 上午:澳门科技大学科普讲座 【名校探索】 下午:澳门大学参访交流—渔人码头 晚间:【小组课题讨论】 | 澳门 |
第四天 | 【文化考察】 澳门城市探索+世界文化遗产考察 | 澳门 |
第五天 | 项目结束,返回西安 | / |
五、项目费用
约10000元/人,费用包含:项目费用、往返机票及市内统一通行费用、住宿费、保险费,不包括:港澳通行证办理及签注费用,三餐费用(校园餐厅可自理)。
六、项目亮点
1、澳门科技大学官方课程;
2、
参访澳门科技大学、澳门青年创业孵化中心、澳门博物馆等机构,充分了解澳门的学习和工作,游览澳门历史文化遗产,体验澳门文化;
3、住宿:统一预定四星级酒店,两人标间,配有独立卫浴,免费无线上网设施;
4、交通:统一购置机票,项目内统一行程会安排大巴接送。
5、保险:统一购置境外保险,包含航空险和境外医疗险。
七、学校资助政策
亚洲地区不超过5000元/生。
注:每位同学一个自然年内仅可获得一次寒暑假项目资助。
八、学院配套资助政策
详情可咨询学籍所在学院外事秘书。
九、项目报名方式
1.填写附件:《蕾丝视频
2024年出国(境)短期交流项目学生信息统计表》发送至邮箱:[email protected]。
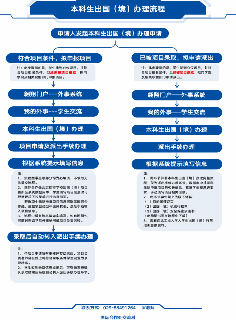
2.参照下图登陆翱翔门户-外事系统进行网上手续办理。
十、项目答疑群
淡宁宁老师,029-88460892
十一、项目答疑群
可添加QQ群:667644590,了解更多详细信息。

附件1/xibeigongyedaxue2024nianchujingduanqijiaoliuxiangmuxueshengxinxitongjibiao.xlsx
来源:蕾丝视频
审核:宁昕